Dla kogo mieszkania w nowym bloku komunalnym w Zduńskiej Woli?
Znane są kryteria oceny wniosków o wynajem mieszkań w bloku, który powstaje przy ulicy Juliusza 5-9 w Zduńskiej Woli. Budynek ma być gotowy do zamieszkania w pierwszej połowie 2023 roku.
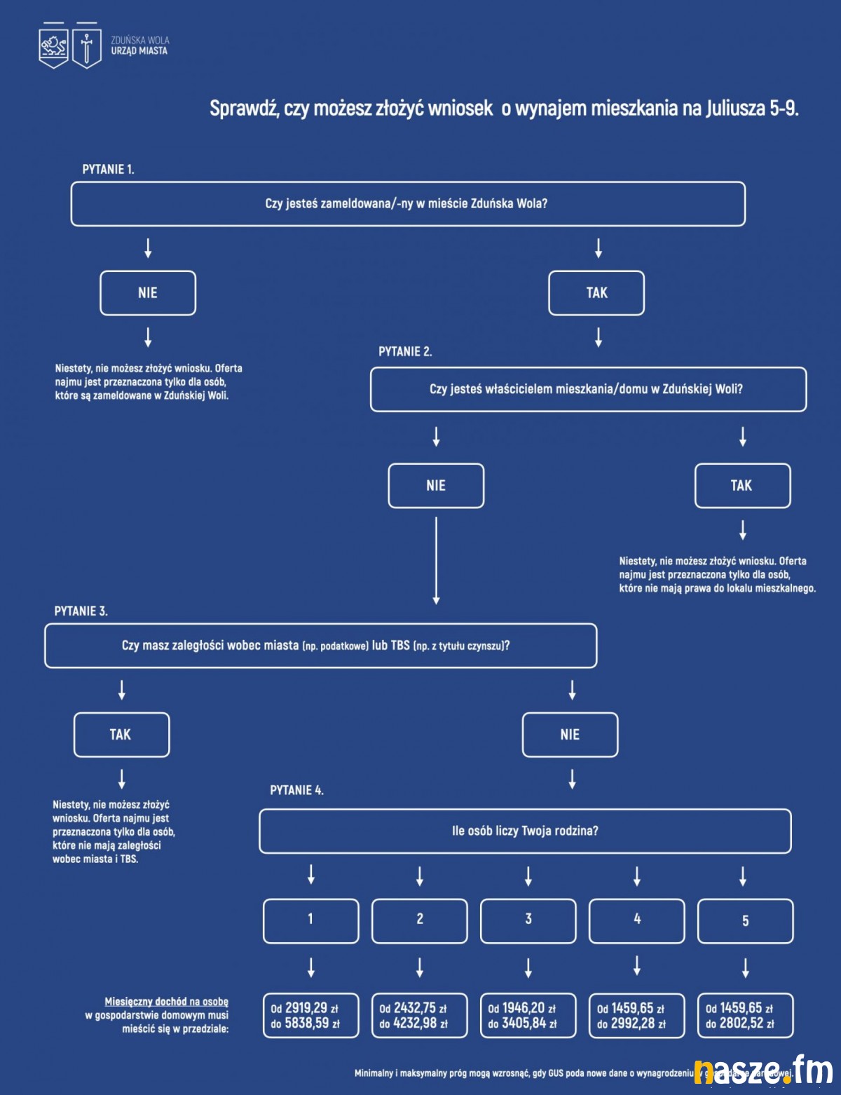
- Składanie wniosków ruszy pod koniec tego roku. Chcemy dać mieszkańcom czas na przygotowanie się do procedury, dlatego już dziś przedstawiamy warunki naboru najemców - wyjaśnia Konrad Pokora, prezydent Zduńskiej Woli.
Inwestycja realizowana przez TBS Złotnicki to tzw. budownictwo społeczne. Mieszkania przeznaczone są dla rodzin, których nie stać na zakup mieszkania na rynku komercyjnym. Banki zapewne odmówiłyby im udzielenia długoterminowego kredytu. Pieniądze pożyczył więc TBS na dużo lepszych warunkach niż kredytobiorcy indywidualni, bo jest dla banków wiarygodny. Teraz będzie spłacał zaciągnięty dług z czynszów płaconych przez mieszkańców bloku. – Szukamy więc osób zarabiających średnio, ale stabilnie – wskazuje Romuald Bosakowski, prezes TBS Złotnicki.
Jakie kryteria muszą spełniać wnioskodawcy?
- Po pierwsze trzeba być zameldowanym w Zduńskiej Woli, po drugie nie wolno mieć zaległości podatkowych wobec miasta lub czynszowych wobec TBS Złotnicki, wreszcie program przeznaczony jest dla osób, które nie mają prawa własności do innej nieruchomości mieszkalnej. Chcemy dać szansę na własne lokum osobom, które dotąd nie miały szansy usamodzielnić się mieszkaniowo. Liczymy, że program pomoże młodym zduńskowolanom wystartować w dorosłe, rodzinne życie - argumentuje Konrad Pokora. To kryteria podstawowe, ich spełnienie jest warunkiem przystąpienia do procedury najmu.
Jakie przyjęto kryteria dochodowe?
Podstawą wyliczenia, zgodnie z ustawą, były dane o wynagrodzeniu w gospodarce narodowej. I tak dwuosobowa rodzina będzie mogła wnioskować o mieszkanie przy ulicy Juliusza 5-9, jeśli jej dochód na osobę mieści się w przedziale od 2432,75 zł do 4232,98 zł miesięcznie na osobę. Trzyosobowa rodzina musi wykazać dochód od 1946,20 zł do 3405,84 zł, a czteroosobowa - od 1459,65 zł do 2992,28 zł miesięcznie na osobę.
- W listopadzie br. GUS zaktualizuje dane o wynagrodzeniach i wtedy progi dochodowe zapewne trochę wzrosną, bo płace w Polsce idą w górę - zastrzega prezydent Konrad Pokora.
Czy lokatorzy muszą mieć wkład własny?
- Tak, choć mniejszy niż na rynku komercyjnym. To również ukłon w stronę osób startujących w dorosłe życie - mówi Konrad Pokora. Minimalnie trzeba przygotować 5 proc. wartości nieruchomości. Ta zostanie ustalona na koniec budowy. – Inflacja powoduje, że nadal rosną koszty budowy. Decyzje Rady Polityki Pieniężnej, która z posiedzenia na posiedzenie podnosi stopy procentowe, powodują też wzrost odsetek od zaciągniętego kredytu. Nie będziemy zarabiać na mieszkaniach, ale musimy rzetelnie wyliczyć koszty ich budowy - wyjaśnia Romuald Bosakowski, prezes TBS Złotnicki. Jeśli starająca się o mieszkanie rodzina zadeklaruje wpłatę 5 proc. wartości mieszkania otrzyma 10 pkt przy ocenie wniosków, 10 proc. - 20 pkt, 15 proc. - 30 pkt. I tak do 30 proc. To maksymalny poziom pierwszej wpłaty, za który wnioskodawca otrzyma 60 pkt.
Co jeszcze będzie punktowane?
Jeśli wnioskodawca rozliczył w 2021 r. podatek dochodowy w Urzędzie Skarbowym w Zduńskiej Woli na rzecz miasta (a więc podał jako adres zamieszkania Zduńską Wolę), otrzyma 5 pkt. Na dodatkowe 10 pkt mogą liczyć osoby, które zwalniają inne mieszkania należące do TBS Złotnicki lub komunalne od miasta. – W ten sposób odzyskamy do swoich zasobów lokale, które będziemy mogli przekazać innym rodzinom – wyjaśnia prezydent Pokora. Na punkty mogą też liczyć rodziny, w których choć jedna osoba ma orzeczoną niepełnosprawność.
Ile wyniesie czynsz w mieszkaniach na Juliusza 5-9?
Wynajmujący będą mogli zadeklarować wpłaty czynszu z dojściem do własności. Wraz z miesięczną opłatą będą spłacać koszt budowy mieszkania. Po ok. 18 latach, gdy TBS Złotnicki spłaci zaciągnięty kredyt, otrzymają prawo własności do lokalu. Wysokość czynszu zostanie ustalona, gdy poznamy ostateczne koszty budowy. Pod koniec roku TBS ogłosi zarówno cenę za metr kwadratowy mieszkania, jaki i wysokość czynszu.
W diagramie na poniższych zdjęciach przedstawione zostały wyliczenia dla singla i gospodarstwa czteroosobowego:
Więcej informacji
Umowy na dofinansowanie projektów turystycznych podpisane
Dzisiaj, 15:10:46
Pięć samorządów podpisało umowy z Urzędem Marszałkowskim Województwa Łódzkiego na dofinansowanie przedsięwzięć turystycznych w ramach Miejskiego Obszaru Funkcjonalnego Sieradz - Zduńska Wola - Łask. Unijne dotacje na inwestycje to ponad 31 mln zł. Formalności dopełniono dziś, 2 kwietnia, w Zduńskiej Woli.
Powiat remontuje budynek po telekomunikacji
Dzisiaj, 15:36:27
Rozpoczęła się kolejna z większych inwestycji, którą zrealizuje powiat zduńskowolski. To przebudowa i modernizacja budynku przy ulicy Piwnej 8a, po dawnej Telekomunikacji na potrzeby starostwa.
II Leśny Bieg Gminy Brzeźnio. Trwają zapisy
Dzisiaj, 16:02:55
13 czerwca odbędzie się II Leśny Bieg Gminy Brzeźnio - Tumidaj 2026. Zgłoszenia przyjmowane są drogą elektroniczną.

Komentarze